91直播
91直播91直播
|
91直播简介
|
91直播简介
历史沿革
机构设置
新闻公告
|
新闻动态
通知公告
本科教育
|
专业介绍
培养方案
研究生教育
|
专业介绍
导师简介
师资队伍
|
91直播党建
|
党建工作
先锋在线
电信清风
|
纪委工作
廉政课堂
警示教育
理论视野
学生工作
|
机构设置
学生风采
评奖评优
文档下载
|
ENGLISH
您现在的位置: 91直播 >> 新闻公告 >> 通知公告 >>
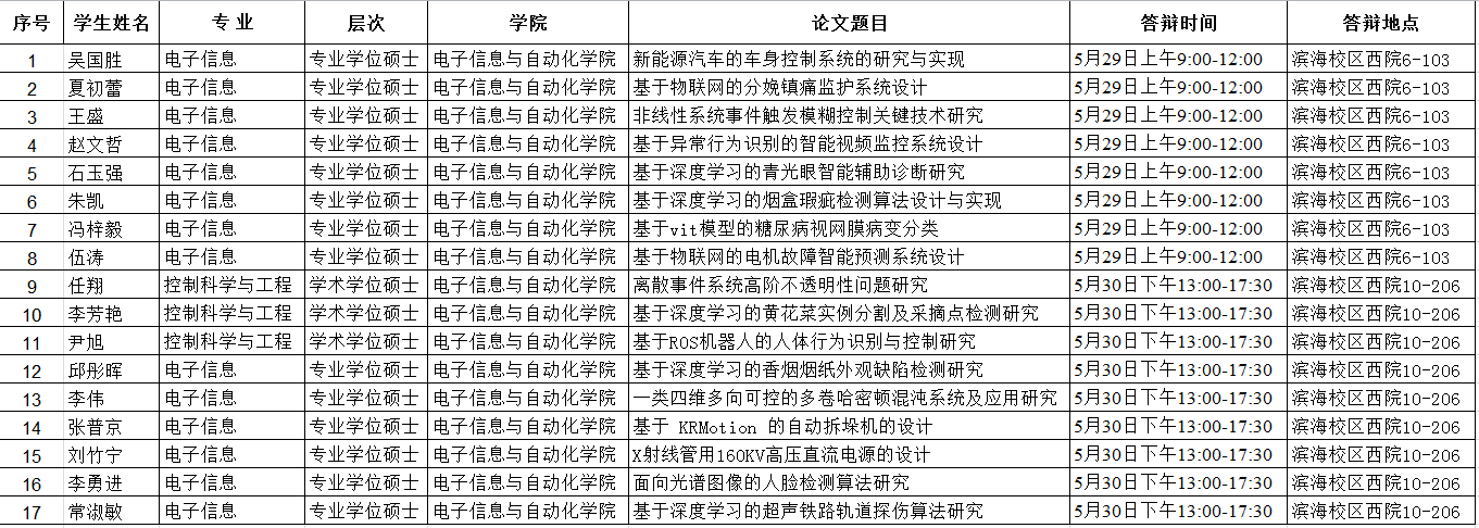
2025年6月份批次91直播 硕士研究生学位论文答辩公告(一)
发布日期:2025-05-27
91直播